研究生教育
当前位置:首 页 > 教育教学 > 研究生教育
吉林农业大学国际足球教育学院教育硕士(学科教学·体育)2025年招生简介
发布时间:2024-10-16  作者:韩文娜  浏览次数:3297

【学院简介】

吉林农业大学国际足球教育学院成立于2018年,是全国首个国际足球教育学院。学院以立德树人为根本任务,以培养人民足球教师为重要使命,秉承祖国至上,始于足下的院训精神,立足于校园足球发展,形成以足球教育为主的专业方向,办学层次贯穿于本科、研究生培养,构建本硕一体化的人才培养模式;学院以雄厚的校园足球文化底蕴为基础,以较好的师资队伍和场地设施为保障,以创新的教学理念为动力,努力开创国内一流的足球教师教育体系,建设国际知名的足球教育学院。

 

【教师团队】

学院现有教育部全国青少年校园足球专家委员会委员、教育部全国中小学体育教学指导委员会委员、教育部高水平运动队项目建设专家评估委员会委员、教育部高等教育文化素质教育指导委员会委员、教育部全国中小学健康教育教学指导委员会委员、吉林省第六批拔尖创新人才第二层次人选、吉林省高校新世纪人文社科优秀人才、国家男子足球队助理教练员、亚足联B级教练员、现役中超主裁判等国内高水平专业足球师资队伍。

 

【教学保障】

学院现有教育部东北校园足球发展研究中心、吉林省学生体育协会足球运动专项委员会、吉林省学生体质健康研究中心(吉林省教育厅人文社科重点研究基地)等1个国家级和2个省级教育科研实践平台。学院基础设施完备,教学条件优越。现有一座多功能综合体育训练馆,400米标准田径场2个,11人制足球场2块,8人制足球场2块,5人制足球场4块,标准化球类运动场地30余片,多功能教室5个,运动解剖实验室1个,体育保健实验室1个,学院分别与长春亚泰足球俱乐部、长春、沈阳、大连等地建立了联合培养实践(实习)基地,为专业人才的培养需要提供了保障。

 

【科研工作】

学院高度重视科研工作,积极搭建科研创新平台。近年来,先后获批国家哲学社会科学基金项目、教育部体育专项委托项目、国家社科规划基金项目、博士后科学基金项目、吉林省人文社会科学基金项目、软科学项目、吉林省新文科研究与改革实践项目、吉林省金课建设计划项目等20余项,发表SCISSCICSSCI等学术论文80余篇,发表学术专著40余部、授权发明专利10余项。

 

     

教育硕士(学科教学·体育)

【培养目标】

培养高素质的普通中学体育专任教师。

 

【招生对象】

具有国民教育序列大学本科学历(或本科同等学力)人员,报考人员前置专业为教育学门类(含体育学、教育学、心理学3个一级学科)、法学门类、文学门类、医学门类相关专业。

 

【学习年限】

本类别专业学位硕士研究生学制为3年,最长学习年限为4年(含休学和保留学籍)。

 

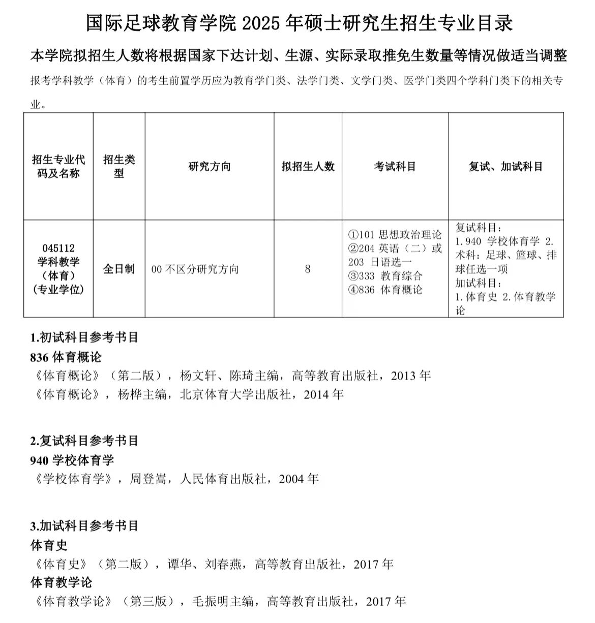
【招生计划】

       联系人:安老师 18043685019


版权所有 © 吉林农业大学国际足球教育学院 地址:吉林长春新城大街2888号 邮编:130118 电话:0431-84333736